“Humanity was once nothing but a single community ˹of believers˺, but then they differed.” (Qur’an 10:19)

﷽
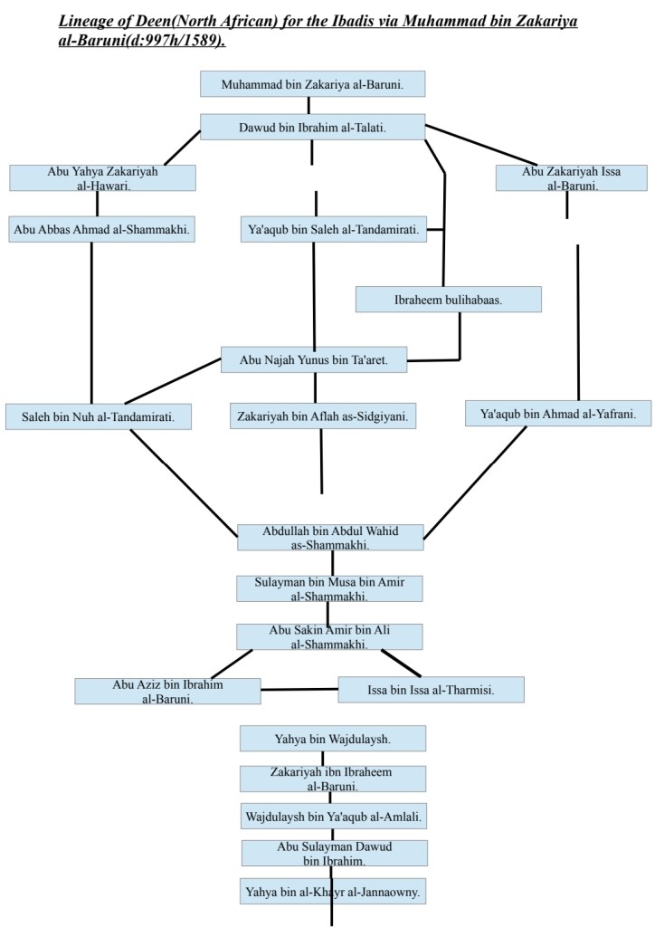
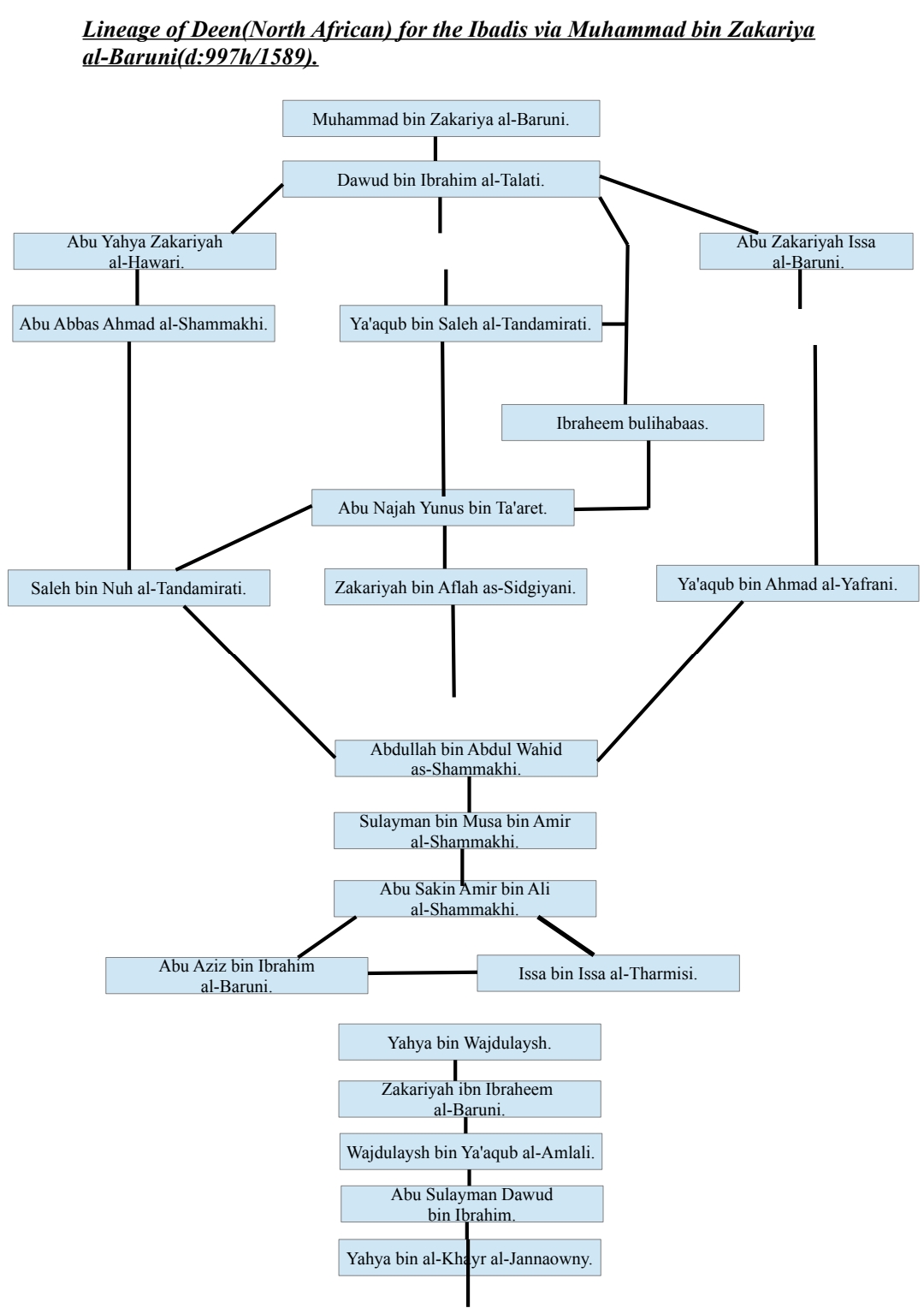
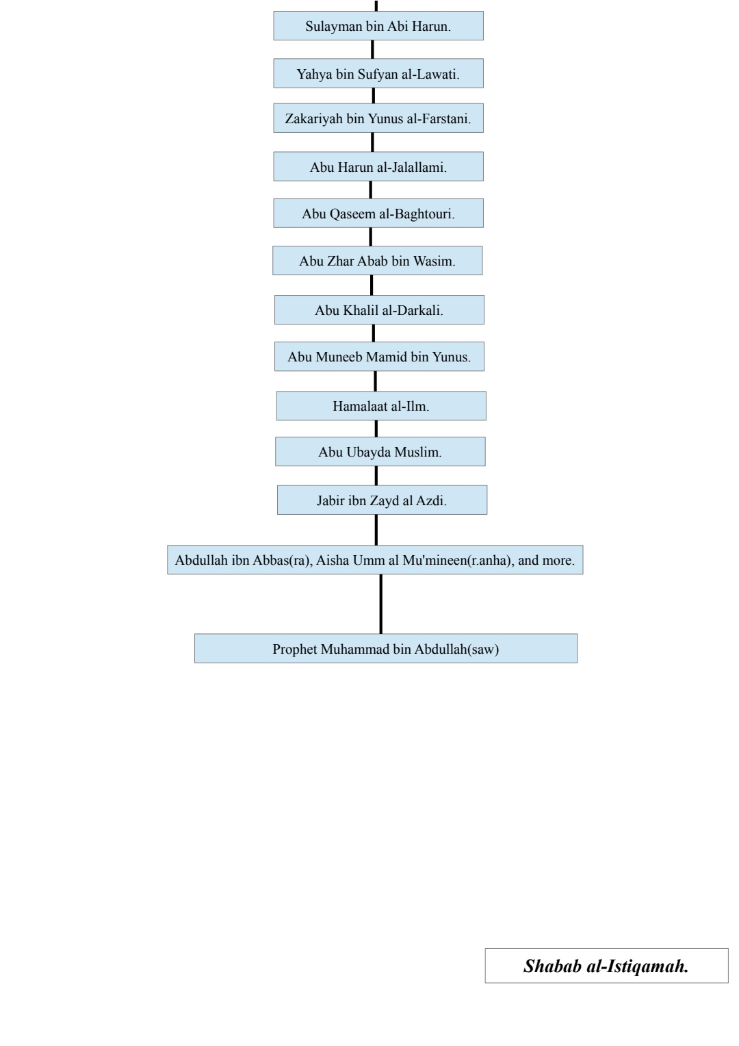
May Allah (swt) bless brother Abu Azzan for this beautifully laid out lineage.


You may also be interested in the following entry: This lineage is in Arabic.
May Allah Guide the Ummah.
May Allah Forgive the Ummah.